Alliance University is the 1st private university in South India, established in Karnataka State by Act No.34 in 2010, recognised by the University Grants Commission(UGC) and accredited with an A+ grade by NAAC. The university offers undergraduate, postgraduate and doctoral programs in diverse fields. For 2025, Collegedunia ranked Alliance Bangalore at 44 for Animation.
A popular program at Alliance University is the MBA, offered over a duration of 2 years. Graduates with 50% are eligible to apply. The final selection of these candidates is done based on Academic Performance, CAT/MAT/XAT/KMAT/CMAT Scores/Alliance Management Aptitude Test, followed by an Oral Extempore Presentation and a Personal Interview. Alliance University MBA fee ranges from INR 11 Lakhs to INR 15 Lakhs, based on the school and specialisation they are offered under.
As per the latest reports, Alliance University Placements witnessed the highest package being offered at INR 60.1 LPA, while Alliance University's average package stood at INR 8.5 LPA. These statistics are relevant to the MBA program at Alliance Bangalore.
DIRECT LINK: Alliance University Bangalore Admissions 2026
- Alliance University Important Dates 2026
- Alliance University Rankings
- Alliance University Courses & Fees 2026
- Alliance University Cutoffs
- Alliance University Admissions 2026
- Alliance University Placements
- Alliance University Scholarships 2026
- Alliance University Campus & Facilities
- Alliance University FAQs
Alliance University Important Dates 2026
Important dates with regard to Alliance University admissions are given below.
Alliance University MBA Admission Dates 2026
| Events | Dates |
|---|---|
| CMAT Form Correction | Nov 20, 2025 - Nov 21, 2025 |
| CAT Exam Date | Nov 30, 2025 |
| NMAT 2025 Exam Date | Nov 05, 2025 - Dec 19, 2025 |
| Payment of Fees and Downloading of Confirmation Slip for Final Round Karnataka PGCET Admission 2025 [MBA/PGDM] | Nov 10, 2025 - Jan 09, 2026 |
Alliance University BTech Admissions 2026
| Events | Dates |
|---|---|
| JEE Main 2026 Registration | Oct 15, 2025 - Nov 25, 2025 |
| JEE Main 2026 Exam Date | Jan 22, 2026 - Jan 30, 2026 |
| JEE Main 2026 Result | Feb 19, 2026 |
Alliance University BDes Admissions 2026
| Events | Dates |
|---|---|
| Date of AIDAT Examination 2026 | Nov 29, 2025 |
| Date of AIDAT Examination Result 2026 | Dec 01, 2025 |
| UCEED Admit Card | Jan 02, 2026 |
| UCEED Exam | Jan 18, 2026 |
| UCEED Result | Mar 06, 2026 |
Alliance University BA/BBA LLB Admissions 2026
| Events | Dates |
|---|---|
| AILET Admit Card | Nov 28, 2025 |
| CLAT 2025 Exam Date | Dec 07, 2025 |
| AILET Exam Date | Dec 14, 2025 |
| Date for AILET 2025 for Admission [BA LLB] | Dec 14, 2025 |
| CLAT 2025 Result | Dec 17, 2025 |
| AILET Result | Dec 21, 2025 |
Alliance University Rankings 2025
Ranking agencies across the country rank institutes and the streams offered by them, annually. Tabulated below are some Alliance University Rankings for 2025.
| Agency | Stream | Rank | Year |
|---|---|---|---|
| Collegedunia | Animation | 44 | 2024 |
| NIRF | Overall | 151-200 | 2025 |
| NIRF | Law | 20 | 2025 |
| NIRF | Management | 71 | 2025 |
| IIRF | Overall | 25 | 2025 |
| IIRF | Management | 41 | 2025 |
Some other rankings and achievements of Alliance University, Bangalore are given below:
- Times BBA Education Ranking
- Ranked 1st in Karnataka
- Ranked 2nd in South India
- Ranked 3rd among private universities
- Ranked in 4th position in India among the top 70 institutions
- Ranked 4th nationwide in placements
- Times of India’s All India Engineering Institutes Ranking
- Ranked 5th in Research Capability among the Top 30 Institutions
- Ranked 7th in South India (Region-wise)
- Ranked 8th among the Top 125 Private Engineering Institutes
- Ranked 10th among the Top 175 Engineering Institutions in India
- Ranked 16th in Placements among the Top 70 Private Institutes
- Technology Business Incubator, approved by MSME, Government of India, with a Corpus Fund of INR 10 Crores, sponsored by Alliance Business School
- Ranked Among the Top 1% of Universities in South Asia 2024
- Ranked No. 1 in the National Sustainability Impact Institution's Ranking (NSIIR) by AIC-RAISE of the Atal Innovation Mission, officially supported by Niti Aayog, Government of India
- Among the Top Digi 100 Higher Education Institutions Recognising Outstanding Digital Excellence
- Accreditation for Business Programmes through the International Accreditation Council for Business Education (IACBE), USA
- A member of The Association to Advance Collegiate School of Business (AACSB), USA
- Ranked in the Digital Institutional Index and Smart Campus Rankings by Global University Rankings, London.
Alliance University Courses & Fees 2026
Alliance University Bangalore offers a wide range of programs under each domain. These programs are offered under various schools, including Engineering, Management, Design, and Law, among others. Admission to these programs is done based on scores obtained in entrance held by Alliance University. Candidates must note that scores of other National and state-level exams are also taken into consideration. All details relevant to Alliance University courses are given below.
| Course | Total Fees | Eligibility |
|---|---|---|
| B.Tech | INR 8,00,000 – INR 20,00,000 | 10+2 with 50% + JEE Main/KCET |
| MBA | INR 11,00,000 – INR 15,00,000 | Graduation with 50% + CAT/XAT/KMAT/CMAT/Alliance MAT |
| Master of Science [M.Sc] (Data Science) | INR 4,00,000 | Graduation with 50% |
| Bachelor of Business Administration [BBA] (Hons.) | INR 7,00,000 – INR 12,00,000 | 10+2 with 50% + AUSAT |
| Ph.D. | INR 3,50,000 | Postgraduation with 55% |
| Bachelor of Commerce [B.Com] (Hons.) | INR 8,00,000 | 10+2 with 50% + AUSAT |
| Master of Arts [MA] (English – Creative Writing) | INR 4,00,000 | Graduation with 50% + CUET PG |
| Master of Laws [LL.M.] | INR 3,00,000 | LL.B. with 45% + LSAT |
| B.Sc (Hons.) | INR 8,00,000 – INR 14,00,000 | 10+2 with 50% + AUSAT |
Alliance University Cutoffs 2025
Tabulated below are Alliance University Cutoffs for 2025. These are relevant to all exam scores taken into consideration for Admissions at Alliance University Bangalore.
Alliance University KCET Cutoffs 2025
| Courses | 2025 | 2024 |
|---|---|---|
| B.Tech Artificial Intelligence and Machine Learning | 21643 | 31251 |
| B.Tech Cyber Security | 28808 | 42379 |
| B.Tech AI and Future Technologies | 29488 | - |
| B.Tech Biotechnology | 36056 | - |
| B.Tech Computer Science Engineering | 36131 | 39926 |
| B.Tech Electronics & Communication Engineering | 38800 | 41572 |
| B.Tech Internet of Things | 40526 | 46433 |
| B.Tech Information Technology | 42434 | 48611 |
| B.Tech Aerospace Engineering | 43703 | 53713 |
| B.Tech Software Product Engineering | 47435 | - |
Alliance University PGCET Cutoffs 2025
The cutoffs given below Alliance University PGCET Cutoffs 2025, relevant to the GM category.
| Courses | Round 1 (Closing rank) | Round 2 (Closing rank) | Round 3 (Closing rank) |
|---|---|---|---|
| MCA | 3121 | 4700 | - |
| M.Tech VLSI Design & Embedded System | 3257 | 7191 | - |
| M.Tech Artificial Intelligence & Data Science | 3920 | 4086 | - |
| MBA | 7882 | 30023 | 26690 |
| MBA Digital Transformation | 7882 | - | - |
Alliance University Admissions 2026
Alliance University Bangalore offers undergraduate, postgraduate, and doctoral programs under diverse schools like Engineering, Management, Design, Computer Applications, and more. The candidate should have cleared the last qualifying examination with 50%, with relevant subjects, to be eligible for admission. The final selection of candidates is done based on the Alliance University Admission Process, comprising of an exam, followed by a personal interview or oral extempore. Eligible candidates, if interested, may follow the Alliance University Admissions process displayed below.

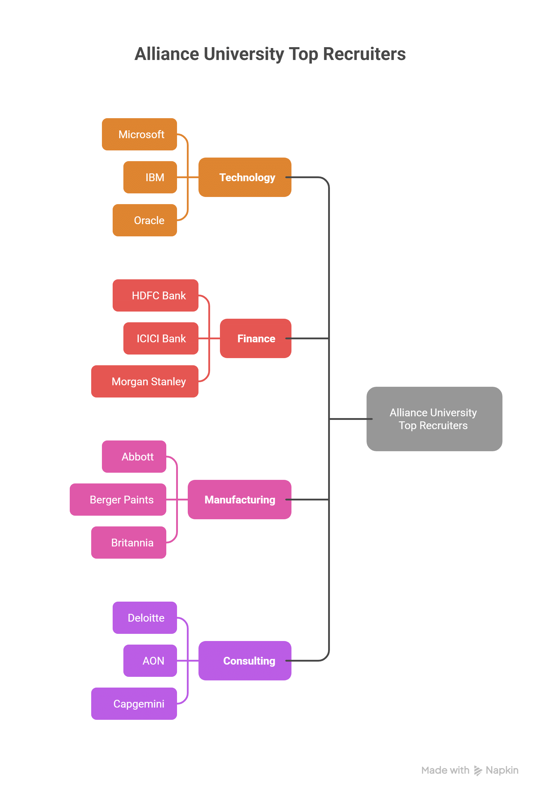
Alliance University Placements 2025
The total placement report for 2025 has not been released yet. But as per latest reports, Alliance University highest package was INR 60.1 LPA, while Alliance University average package was INR 8.1 LPA. Some of the top recruiters at Alliance University Placements included Abbott, Aditya Birla, AON, Berger Paints, BOSCH, Britannia, Broadridge, Canon, and Capgemini, among others.

READ MORE: An honest student review on Alliance University Placements
Ankita, a BBA Hons student here says that from 3rd year onwards, students are eligible for the campus placements with 100% chances, along with better companies with average salaries. The companies offer jobs via linkedin, alumni and seniors. Many of the offers are made with better packages and reputations. The highest package offered is INR 8 Lakhs per month and the lowest is around INR 90,000 per month.100% students get placed according to their skills and development and academic backgrounds.
Alliance University Scholarships 2026
Alliance University Bangalore awards various scholarships to students from different categories, based on their merit and other achievements in extracurricular activities. Students can avail of the scholarship opportunities, subject to meeting certain eligibility criteria which may include academic performance, specific skills or talent, and financial need. Some of the Alliance University Scholarships are given below.

Alliance University Campus & Facilities
Alliance University in Bangalore has a beautiful 40-acre approx of lush green campus and a well-equipped campus located on Chandapura Anekal Road. Alliance University provides facilities like a gymnasium, table tennis, badminton, running track, food court, ATMs, salons, bookstores, modern laundry rooms, a resident doctor, a small emergency medical room, and a round-the-clock ambulance available for students and staff members. Candidates can also schedule a campus visit by logging onto the university’s official website.
For an in-depth campus tour, candidates can click on the link below.
Alliance University FAQs
Ques. What facilities are provided at Alliance University Hostels?
Ans. Alliance University provides separate hostels for girls and boys with several sharing options, like single, double, and triple occupancy with facilities like an almirah, bed, chair, table and high speed internet, along with spacious rooms.
Ques. What are the various factors taken into consideration for Alliance University Admissions?
Ans. The following factors are taken into consideration for Alliance University Admissions to all programs:
- Overall profile
- Academic background
- Work experience
- Entrance scores
- Versatility and achievement
Ques. Can rejected students apply to Alliance University?
Ans. Rejected students cannot apply to the same program in the same year.
Ques. How can I get in touch with Alliance University?
Ans. Candidates can contact Alliance University via the following means:
Phone : +91 80 4619 9000 / 9100 / +91 80 4129 9200
Fax : +91 80 4619 9099
E-mail : enquiry@alliance.edu.in
























![Alliance School of Business - [ASOB]](https://image-static.collegedunia.com/public/college_data/images/appImage/1519368640AdminPic.jpg?h=111.44&w=263&mode=stretch)
![Alliance School of Business - [ASOB]](https://image-static.collegedunia.com/public/college_data/images/logos/1695382518logo.png?h=42.55&w=42.98&mode=stretch)


![Alliance Ascent College - [AAC]](https://image-static.collegedunia.com/public/college_data/images/appImage/16518220041519368529AdminPic.jpg?h=111.44&w=263&mode=stretch)
![Alliance Ascent College - [AAC]](https://image-static.collegedunia.com/public/college_data/images/logos/1695382605logo.png?h=42.55&w=42.98&mode=stretch)













.png?h=78&w=78&mode=stretch)

![Indian Institute of Science - [IISc]](https://image-static.collegedunia.com/public/college_data/images/appImage/1562240371cover.jpg?h=111.44&w=263&mode=stretch)

![International Institute of Information Technology - [IIIT-B]](https://image-static.collegedunia.com/public/college_data/images/appImage/25604_IIITB_APP.jpg?h=111.44&w=263&mode=stretch)




![BMS College of Engineering - [BMSCE]](https://image-static.collegedunia.com/public/college_data/images/appImage/15039118081444130911BMSCENew.jpg?h=111.44&w=263&mode=stretch)

![Bangalore University - [BU]](https://image-static.collegedunia.com/public/college_data/images/appImage/25596_BU_NEW.jpg?h=111.44&w=263&mode=stretch)














![Alliance School of Business - [ASOB]](https://image-static.collegedunia.com/public/college_data/images/logos/1695382518logo.png?h=72&w=72&mode=stretch)

![Alliance Ascent College - [AAC]](https://image-static.collegedunia.com/public/college_data/images/logos/1695382605logo.png?h=72&w=72&mode=stretch)







.png?h=72&w=72&mode=stretch)






![Acharya Institute of Technology - [AIT]](https://image-static.collegedunia.com/public/college_data/images/logos/1503905250logo.png?h=72&w=72&mode=stretch)
![Dr. Ambedkar Institute of Technology - [AIT]](https://image-static.collegedunia.com/public/college_data/images/logos/1486213969B2.jpg?h=72&w=72&mode=stretch)
![B. N. M. Institute of Technology - [BNMIT]](https://image-static.collegedunia.com/public/college_data/images/logos/1590648688678298281120869068037852530040662842146816n.jpg?h=72&w=72&mode=stretch)
![New Horizon College of Engineering - [NHCE]](https://image-static.collegedunia.com/public/college_data/images/logos/1752662701nhce25scaled12048x6831.png?h=72&w=72&mode=stretch)

![Cambridge Institute of Technology - [CiTech]](https://image-static.collegedunia.com/public/college_data/images/logos/1742548358download9.jpeg?h=72&w=72&mode=stretch)
![AMC Engineering College - [AMC]](https://image-static.collegedunia.com/public/college_data/images/logos/1745408902220x215pixleslogo01.jpg?h=72&w=72&mode=stretch)

![Global Academy of Technology - [GAT]](https://image-static.collegedunia.com/public/college_data/images/logos/1755760558download13.jpeg?h=72&w=72&mode=stretch)

![MVJ College of Engineering - [MVJCE]](https://image-static.collegedunia.com/public/college_data/images/logos/1654782320Screenshot20220609191511.png?h=72&w=72&mode=stretch)
![CMR Institute of Technology - [CMRIT]](https://image-static.collegedunia.com/public/college_data/images/logos/1616394477Capture.jpg?h=72&w=72&mode=stretch)

![Nitte Meenakshi Institute of Technology - [NMIT] (Deemed to be University)](https://image-static.collegedunia.com/public/college_data/images/logos/17346203951566454258logonitte.png?h=72&w=72&mode=stretch)
![RNS Institute of Technology - [RNSIT]](https://image-static.collegedunia.com/public/college_data/images/logos/1626679401rnsitlOGO.png?h=72&w=72&mode=stretch)

Comments
Found 42 Comments
The university conducts its own entrance exam, Alliance University Scholastic Aptitude Test (AUSAT), for many undergraduate courses, including BBA, B.Com, B.A., B.Tech and law. The exam is online (or as specified), 90 minutes long with 100 multiple-choice questions covering English language, reasoning, quantitative aptitude, general knowledge and comprehension. For a 3-year LLB at Alliance University, the total tuition fee is INR 9 lakhs for the course. Hostel charges are extra.
Alliance University does not offer a “BBA in Economics Honours." Alliance University Bangalore Courses are offered at UG, PG, and Doctorate levels, under disciplines like Management, Engineering, Science, and Design. Popular courses at Alliance University Bangalore include MBA, B.Tech, and PhD.
The admission process for B.A. LL.B (Hons) at Alliance University, Bangalore involves: (1) completing and submitting the online application with an INR 1,000 fee; (2) meeting the eligibility criteria of 10+2 (or equivalent) with at least 50% marks (45% for SC/ST). (3) taking either the CLAT or Alliance’s own entrance test (AUSAT). (4) appearing for a personal interview, and (5) final selection is based on the combined performance of the entrance test, scholastic record, and extracurricular achievements.
For the B.Com (Hons) programme, the total fee is about INR 8 lakh for the full duration (4 years) as per the latest data. This works out to INR 2 lakh per year (INR 1 lakh per semester), though the university may break it differently. For full-time PhD scholars, the monthly research fellowship is INR 35,000 and a contingency grant of INR 25,000/year for full-time scholars. Hostel accommodations are available for research and other students. Fees for six months range for example from INR 66,000 to INR 1,05,000 depending on sharing/room type.
You can check here for the Top Law Colleges in India 2025. There are 1563 Law Colleges in India, of which 1119 are privately owned and 395 are government-owned. Admission to these colleges is often based on the CLAT, MH CET LAW, AILET, CUET, CUET PG Score, and other similar exams, followed by a GD/PI round. The CLAT 2026 registration will start from 1st August 2025 to 31st Oct 2025, and the CLAT Examination shall be conducted on Sunday, December 7th, 2025, from 2 PM-4 PM. Additionally, a few colleges conduct their own entrance exams for admission. The top courses offered by these colleges include BA/BBA LLB, LLB, LLM, and M.Phil/Ph. D. in Law.
Candidates must have completed a Diploma in Engineering/Technology from a recognized institution. Obtain the application form from the official Alliance University website or the Office of Admissions. Fill in the required details and submit the form along with the necessary documents. Alliance University may offer a management quota for admissions, providing an alternative pathway for candidates who do not meet the standard eligibility criteria or seek direct admission.
The placement details of the LLM course is not available online, you can contact the college or university for the detailed information about the course.
Yes, Alliance University does accept Karnataka PGCET rankings for admission into its MBA program. The fee for the MBA course is INR 15 Lakhs. The cutoff score is not available online, you can visit the college or contact them directly for the information.
Fees Concessions are offered in the form of scholarships to the students. The students are provided scholarships on the following basis:
The placement details of recent year in Alliance University are given below:
Different courses are offered in Alliance University at UG and PG levels. Click on the below link to get the course wise fee details of Alliance University
Link: Alliance University Courses Fees
The average package offered to the students of Alliance University is of INR Eight lacs thirty thousand per year. The highest package offered is of INR Sixty lacs per year.
The average package offered to the students of Alliance University is of INR Eight lacs thirty thousand per year. The highest package offered is of INR Sixty lacs per year.
The first year fee of B.Tech. CSE is INR Three lacs sevent eight thousand. The second, third and fourth year fees of the course are the same INR Three lacs seventy five thousand.
The total fee is INR 12 Lakhs at the Alliance University, Bangalore for the BBA course. You must have done 10+2 from recognized Board / Council with minimum 50% marks. A relaxation of 5% marks or its equivalent grade may be allowed for those belonging to SC/ST/OBC (non-creamy layer)/ Differently Abled.
Yes, Alliance University has dress code for its students. Men will fear formal trousers, formal shirts, and leather shoes or faux leather shoes. and female will wear formal saree or salwar kameez or formal suits.
Alliance University courses fees vary from each other. Click here to get the course wise fee structure of Alliance University.
No, you can not do as such a course is not offered in Alliance University.
1st year usually starts in the month of August at the Alliance University, Bangalore.
The annual fees for B.tech CSE course at Alliance University Bangalore is about INR 3 lakhs.
Contact number?
The contact number of Alliance University is 80 4619 9000.